1. OpenClaw 是什么
1.1 官方定位
OpenClaw 官网、官方仓库和官方文档都把它描述为运行在个人设备上的 AI 助手系统,而不是托管式 SaaS 聊天产品。
其核心思想可以概括为三点:
-
self-hosted gateway:真正长期运行的是 Gateway,assistant 只是建立在 Gateway 之上的产品体验。 -
multi-surface access:它可以接入 WhatsApp、Telegram、Discord、Web UI、CLI 等多种入口。 -
tool-using assistant:它不是只负责回答问题,而是把浏览器、终端、文件处理等能力挂到同一个 agent 体系里。
官方 VISION.md 里对方向的表述很明确:目标不是做另一个只会对话的 AI,而是做“the AI that actually does things”。
1.2 起源
从公开时间线看,openclaw的演化过程,可以把它概括成四个阶段。1
-
Warelay阶段
在最早期,是一个偏 WhatsApp gateway 的系统,名字叫Warelay。历史 README 里,项目标题就是 Warelay — WhatsApp Relay CLI (Twilio),功能写得很直白:用 Twilio 发送、监听、Webhook 处理 WhatsApp 消息,并支持配置式自动回复。所以更准确地说,Warelay 像是 OpenClaw 的“消息入口层原型”:它一开始解决的是“怎么把系统接进 WhatsApp”,然后才逐步长成今天更完整的 OpenClaw。 -
Clawd / 早期龙虾叙事阶段
官方 lore 页面把项目中的龙虾人格写成Clawd,并明确给出了一个时间范围:2025 年 11 月 25 日 - 2026 年 1 月 27 日。这一阶段最重要的不是具体产品名,而是项目开始把“AI agent + 龙虾人格 + 长期记忆 + shell access”这些元素合并成一种独特的社区叙事。 -
Moltbot:2026 年 1 月
由于和Claude发音过近,改名为Moltbot,但这个名字说起来也不太顺口…… -
最终形态:2026 年 1 月 30 日
1 月 27 日凌晨 5 点,社区成员聚集在 Discord。数百个名字被提议:Shelldon、Pinchy、Thermidor、Crusty、Lobstar、Nacre、Scuttlebot……最终,OpenClaw 胜出。因为蜕壳是龙虾成长的方式。而成长正是正在发生的事情。这只被称为 Clawd 的甲壳类动物正式蜕壳了。
名字的含义:
OpenClaw = OPEN + CLAW
= 开源,向所有人开放
= 我们的龙虾传承,我们从何而来
= 钳即是法 🦞
= 你的助手。你的机器。你的规则。
1.3 OpenClaw爆火的原因?
个人觉得,相比于claude code,codex这类coding Agent,openclaw做对的几件事:
- 打通了日常用的通讯软件。Agent对话的入口不是终端命令行,而是日常用的软件,对大众来说是一件很重要的事。毕竟除了程序员,有几个人会打开cmd呢?
-
能做coding,但不止于coding。作为一个中台,把电脑的其他软件连接起来了(coding agent,比如claude code、codex只是openclaw可以用的一个工具),从而可以做一些日常任务(日程管理、邮件管理、飞书编辑文档之类的)。能做的事更多,就更像一个“个人助手”了,而不只是一个coding 助手。所以openclaw火了之后,Anthropic 和OpenAI也快速拓展了claude code和codex的scope,推出了能干更多活的桌面级应用:
-
Claude Cowork
- 2026年1月12日:Anthropic 在官方 Release notes 里上线了 Cowork research preview,当时是 Claude Desktop(仅 macOS),先给 Max 用户。
- 2026年1月16日:Anthropic 又在同一份 Release notes 里写明,Cowork 扩展到 Pro 用户。
- 2026年1月30日:Anthropic 做了官方活动 The Future of AI at Work: Introducing Cowork,算是一次正式公开介绍。
- OpenAI 的 Codex 桌面应用
- 2026年2月2日:OpenAI 在官方文章 Introducing the Codex app 里发布 Codex app for macOS。
- 2026年3月4日:OpenAI 在同一篇官方文章里补充更新,Windows 版上线;这个时间在官方 ChatGPT Business release notes 里也能看到。
-
- 长久记忆系统的设计。相比于claude code这类除了全局记忆,以及project的记忆之外。openclaw两层memory的设计,以及”SOUL.md”,”
IDENTITY.md”,”USER.md”的设计,使得openclaw更像一个能慢慢熟悉用户习惯的”助手”,这也是为什么”养虾”火遍全国。这些文件是需要用户和openclaw不断对话,openclaw慢慢更新的,从而达到一个你越用它,它越懂你的效果。 - 随时随地待命。openclaw的gateway在后台持续运行,可以做到人不在电脑旁,人在睡觉时,它能持续干活。还可以做一些定时任务(后来claude code 也推出了\loop的命令),比如每天定时抓取推送新闻。
2. 原理与结构概览
本章节先概览一下openclaw的总体架构,大致了解有哪些模块,每个模块的功能,后续章节将详细介绍一些模块的细节。
2.1 基本架构
OpenClaw 并不是一个套在 AI 模型 API 外层的聊天机器人封装,而是一个面向 AI Agent 的操作系统。2
LLM负责提供智能,OpenClaw 负责提供执行环境。
OpenClaw 采用一种以单一 Gateway 为核心的中心辐射式架构。这个 Gateway 充当控制平面,位于用户输入端(如WhatsApp、Web UI、CLI)与 AI Agent 之间:

OpenClaw 的关键在于,它将接口层(消息从哪里来)与Agent Runtime(Agent执行发生在哪里)分离开来:
- Gateway 是一个 WebSocket 服务器,负责连接消息平台和各类控制界面,并将每一条路由过来的消息分发给 Agent Runtime。
- Agent Runtime 负责端到端运行整个 AI 循环:从会话历史和记忆中组装上下文、调用模型、基于系统可用能力执行工具调用(如浏览器自动化、文件操作、Canvas、定时任务等),并持久化更新后的状态。 这意味着:
- 你可以拥有一个持续在线的助手,并通过任何你已经在使用的消息应用访问它;
- 同时,对话状态和工具访问权限都由你自己的硬件进行集中管理。
2.2 Gateway:控制平面
OpenClaw 的中心不是某个聊天窗口,而是一个长期运行的 Gateway。Gateway 负责承接所有消息面、控制端和节点设备连接;CLI、Web UI、桌面端以及 automations 都通过 WebSocket 连接到它。3
这意味着 OpenClaw 的核心设计不是“打开一个进程,用完即走”,而是“维护一个持续存在的 agent 环境”:
- 会话状态是长期存在的。
- 渠道和设备接入被统一管理。
- 自动化、控制界面和多端协同都围绕 Gateway 展开。
2.3 Agent Runtime
Agent Runtime(运行时) 是一个宏观的概念,指的是支撑 agent 运行所需的整个基础设施和执行环境,包括:
- 进程管理、生命周期控制
- 工具注册与调度
- 上下文/状态管理
- 模型调用封装
- 事件系统、流式输出
- 错误处理、重试机制
- 认证、配额、限流
2.4 Tools / Skills / Plugins:能力扩展
OpenClaw 官方把能力层拆成三部分。4
- Tools是 Agent 实际调用的能力 工具是 Agent 可以调用的类型化函数,例如 exec、browser、web_search、message。OpenClaw 内置了一组工具,可以通过插件增加额外的工具。 对 Agent 来说,工具就是一组发送给模型 API 的结构化函数。
- Skills教会 Agent 何时以及如何行动 技能是注入到系统提示词中的 Markdown 文件(SKILL.md)。技能为 Agent 提供上下文、约束以及使用工具的分步指导,帮助它更有效地完成任务。技能可以存放在你的工作区、共享文件夹中,也可以由插件内置提供。
- Plugins将一切能力打包整合 插件是一种能力包,可以注册任意组合的功能模块,包括消息通道、模型提供方、工具、技能、语音、图像生成等。部分插件属于核心插件(随 OpenClaw 一起发布),另一些则是外部插件(由社区发布到 npm)。
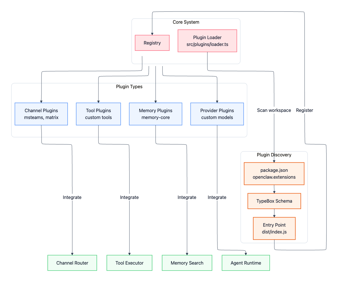
OpenClaw 的设计目标之一,就是在不修改核心代码的前提下实现扩展。插件可以从以下四个方面扩展整个系统的能力:
- channel插件:接入更多消息平台,例如 Microsoft Teams、Mattermost、飞书、微信等
- memory插件:提供替代性的memory后端,例如向量数据库、知识图谱,而不局限于默认的 SQLite
- Provider 插件:接入自定义的大语言模型服务商或自托管模型
- tools插件:扩展内置 bash、浏览器和文件操作之外的自定义能力
图:OpenClaw 插件扩展关系示意。来源见2。
插件系统位于 extensions/ 目录下,openclaw运行时通过扫描工作区中的 package 来发现并加载插件。src/plugins/loader.ts 中的插件加载器会扫描工作区内的各个 package,检查其 package.json 是否声明了 openclaw.extensions 字段;若存在该声明,则会按照相应的 schema 进行校验,并在检测到相关配置后,在运行时完成加载。
扫描目录(4个来源)
↓
检查 package.json 有没有 openclaw.extensions 字段
↓ 有 → 进入候选列表
检查 openclaw.json 的 plugins 配置
├── plugins.enabled === false → ❌ 全部禁用
├── entries[id].enabled === false → ❌ 该插件禁用
├── 工作区插件 + 不在 allow 列表 → ❌ 默认禁用
├── entries[id].enabled === true → ✅ 启用
└── 全局/内置插件(白名单内)→ ✅ 默认启用
3 Agents 实现细节
3.1 Agent runtime
OpenClaw 的 runtime 包含了两层:它自己的编排逻辑(外层)+ pi 提供的推理循环(内层),共同构成完整的 agent 执行环境。
- OpenClaw 外层循环 = 属于 runtime 层:负责编排、异常恢复、模型降级、压缩重试——这些都是”基础设施”关心的事
- pi-agent-core 内层循环 = 属于 loop 层:纯粹的 LLM 推理 → tool_use → 再推理的核心循环
pi 是作为一个嵌入式库被openclaw使用 ,也就是openclaw runtime 把 pi 的 loop 能力”内嵌”进来,而不是作为独立进程。
图:OpenClaw agent 双层循环示意。来源:基于 OpenClaw 源码绘制。
工作原理
1. agent RPC — 接单不阻塞
消息从 Channel 进入后,agent RPC 做的第一件事是”快速接单”:验证参数、解析会话标识(sessionKey / sessionId)、把会话元数据落库,然后立刻返回 { runId, acceptedAt }。这个设计让调用方无需等待推理完成,后续通过 runId 异步追踪进度。
也就说,Gateway 和 Agent 运行在不同的进程里,RPC 正是这个设计的体现。具体来说:
- Gateway 进程:长期运行的服务端,监听各个渠道(Slack、Discord、Web UI 等)的消息,负责路由、鉴权、会话管理
- Agent 进程:每次 run 时由 Gateway 按需启动(或从进程池里取),执行完任务后可以退出或回收
两者通过 ACP(Agent Communication Protocol) 用 RPC 通信,Gateway 把用户消息、工具权限、context 等打包发给 Agent 进程,Agent 把流式输出(tool calls、assistant text、lifecycle events)通过 result.payloads 流回 Gateway,Gateway 再转发给对应的渠道。
这个设计带来几个好处:
- 隔离性:Agent 崩溃不影响 Gateway,Gateway 可以重启 Agent 而不丢失会话
- 可扩展性:Gateway 可以同时管理多个 Agent 进程(多用户、多渠道并发)
- 灵活性:Agent 进程可以跑在不同机器上,Gateway 只需要知道 RPC 地址
所以OpenClaw 的 agent.wait 是异步等待——Gateway 发完请求就可以去处理其他事情,不需要阻塞等 Agent 跑完。
2. agentCommand — 外层编排循环
真正的执行从 agentCommand 开始。它是图中外层循环的主体,负责在调用 pi 之前把一切准备好:
- 解析模型选择,确定思考级别(
xhigh / high / off)和详细模式默认值 - 加载当前会话的 Skills 快照,注入到系统提示
- 将上述配置打包,交给
runEmbeddedPiAgent驱动 pi 运行 - 兜底保障:如果 pi 内层循环异常退出而没有发出生命周期结束/错误事件,
agentCommand会补发,确保下游状态机不会卡住
3. runEmbeddedPiAgent — pi 的启动与守护
这是外层循环调用 pi 的核心函数。pi 不是独立进程,而是作为库嵌入在 OpenClaw 进程内直接运行。runEmbeddedPiAgent 做三件事:
- 序列化:通过”每会话队列 + 全局队列”双层机制,保证同一会话的请求串行执行,避免工具调用和会话历史产生竞态
- 驱动推理:解析模型和认证配置,构建 pi session,订阅 pi 的事件流,把助手增量和工具事件实时转发出去
- 超时守护:挂一个中止计时器(默认 600 秒),超时则强制终止 pi 运行,防止失控
函数最终返回 result.payloads(最终回复内容)和使用量元数据,交还给外层循环。
4. subscribeEmbeddedPiSession — 事件桥接层
pi 内层推理循环产生的原始事件,经由这个函数统一翻译成 OpenClaw 的标准流格式,再推送给 IDE / Channel:
| pi 内部事件 | OpenClaw 流 |
|---|---|
| 工具调用开始/更新/结束 | stream: "tool" |
| 助手文字增量 | stream: "assistant" |
| 推理开始 / 结束 / 出错 | stream: "lifecycle" (phase: start / end / error) |
这一层是图中”消息返回”框的实现:result.payloads 经由 Channel 最终流回用户和 IDE。
5. agent.wait — 异步等待结果
调用方通过 agent.wait + runId 挂起等待,底层是 waitForAgentJob 监听生命周期事件。一旦收到 end 或 error,立即返回:
{ status: ok | error | timeout, startedAt, endedAt, error? }
注意这里的超时(默认 30 秒)只影响等待侧,不会中止智能体本身的运行——智能体有自己独立的 600 秒运行超时。
3.2 Agent Loop
Agent Loop(循环) 是 runtime 内部的核心执行逻辑,描述 agent 如何一步步推进任务:
感知输入 → 调用 LLM → 决策(是否用工具)→ 执行工具 → 将结果反馈给 LLM → 循环
图:Claude Code 的 agentic loop。来源与原图见5。
这里其实和claude code和codex是类似的,只不过openclaw用的是 Pi-Agent。6
| 维度 | Agent Runtime | Agent Loop |
|---|---|---|
| 层次 | 基础设施层 | 业务逻辑层 |
| 职责 | 提供能力、管理资源 | 执行推理、驱动任务 |
| 生命周期 | 贯穿整个进程 | 每次任务调用时运行 |
3.3 Workspace
Agent Workspace是 agent 的”家”,默认位于 ~/.openclaw/workspace,是文件工具的工作目录和上下文的来源。注意它不是硬隔离边界——工具解析相对路径时以 workspace 为基准,但绝对路径仍可访问宿主机其他位置,需要开启 sandbox 才能真正隔离。
Workspace 里的文件分两类:
每次自动注入到 System Prompt 的(Project Context)
| 文件 | 作用 |
|---|---|
AGENTS.md | Agent 的操作规则、记忆使用方式、行为优先级 |
SOUL.md | 人格、语气和边界设定 |
USER.md | 用户是谁、如何称呼用户 |
IDENTITY.md | Agent 的名字、风格、emoji |
TOOLS.md | 本地工具和约定的说明(不控制工具可用性,只是引导) |
HEARTBEAT.md | 心跳运行的简短检查清单,保持简短避免 token 消耗 |
BOOTSTRAP.md | 首次运行的初始化仪式,完成后删除 |
HEARTBEAT.md 是 OpenClaw 的定时心跳机制的核心配置文件,理解它需要先知道”心跳”是什么。
什么是心跳(Heartbeat)
OpenClaw 支持让 agent 在没有用户消息的情况下定时自动运行,这就是心跳。比如:
- 每天早上 8 点自动检查今天的任务
- 每小时检查一次某个目录有没有新文件
- 定时做一些维护性工作(清理、归档、同步)
心跳的触发规则配置在 ~/.openclaw/cron/jobs.json 里。
HEARTBEAT.md是心跳运行时的行为说明书,告诉 agent 在定时触发时应该做什么、检查什么。心跳运行是一种特殊的 contextMode: lightweight 模式——为了省 token,只注入 HEARTBEAT.md,其他 bootstrap 文件(AGENTS.md、SOUL.md 等)全部跳过。所以 HEARTBEAT.md 需要写得简短精炼,只包含心跳场景下必要的检查清单。一个典型的 HEARTBEAT.md 示例如下:
# Heartbeat
你是一个定时运行的 agent。每次心跳时:
1. 读取 memory/today.md,检查今天有没有未完成的任务
2. 如果有紧急任务,通过 Slack 渠道通知用户
3. 检查 workspace/inbox/ 目录,处理新文件
4. 更新 memory/YYYY-MM-DD.md,记录本次心跳结果
按需读取的(不自动注入)
| 文件 | 作用 |
|---|---|
memory/YYYY-MM-DD.md | 每日记忆日志,建议每次会话读今天和昨天 |
MEMORY.md | 精选长期记忆,仅在主会话加载,越长越占 context |
skills/SKILL.md | 工作区专属 Skills,用到时才读 |
~/.openclaw/openclaw.json(配置)、credentials/(密钥)、agents/sessions/(会话记录)不在 workspace 里,不要混淆,也不要提交到 git。
Workspace 建议放入私有 git repo 备份,方便跨机器迁移。迁移时 sessions 需要单独从 ~/.openclaw/agents/<agentId>/sessions/ 复制。
3.4 System Prompt
在 OpenClaw 里,System Prompt 不是一段固定的”前言”,而是 runtime 在每次 agent run 开始前动态组装出来的一份运行时说明书。7
这里有一个非常重要的边界:这份 prompt 归 OpenClaw 自己管理,而不是直接沿用 pi-coding-agent 的默认 prompt。pi 提供的是内层 loop 能力;但”这次运行到底要把哪些工具、约束、环境和上下文告诉模型”,是 OpenClaw 在更外层决定的。
区块结构
Openclaw的 system prompt 设计得很紧凑,但区块是固定的:
| 区块 | 作用 |
|---|---|
| Tooling | 当前可用工具列表及简短说明 |
| Safety | 提醒模型不要出现 power-seeking、绕过监督等行为 |
| Skills | 有技能可用时,告诉模型去哪里读取 SKILL.md(按需加载,不全量注入) |
| OpenClaw Self-Update | 如何运行 config.apply 和 update.run |
| Workspace / Documentation | 当前工作目录、本地文档路径,以及应优先查阅哪些资料 |
| Workspace Files | 说明哪些 bootstrap 文件会被直接注入上下文 |
| Sandbox | 当前是否启用沙箱、沙箱路径,以及是否允许 elevated exec |
| Current Date & Time / Runtime / Reasoning | 当前时区、运行环境、宿主信息、模型信息和推理可见性 |
| Reply Tags / Heartbeats | 支持的回复标签语法、心跳提示词和确认行为 |
Skills 的注入方式值得注意。OpenClaw 不会把所有 Skill 的内容直接塞进 prompt,而是通过 formatSkillsForPrompt 生成一份紧凑的清单,只包含每个 Skill 的名称、描述和文件路径:
<available_skills>
<skill>
<name>defuddle</name>
<description>Extract clean markdown content from web pages...</description>
<location>/path/to/SKILL.md</location>
</skill>
</available_skills>
模型看到这份清单后,在需要时自己用 read 工具去加载对应的 SKILL.md。这样基础 prompt 保持小巧,Skill 的详细指令只在真正用到时才进入上下文。
Prompt Mode:按场景控制信息密度
OpenClaw 会根据运行场景切换不同的 promptMode:
-
full(默认):包含上述所有区块,用于主 agent 的完整运行 -
minimal:用于子代理,去掉 Skills、Memory Recall、Self-Update、Reply Tags、Heartbeats 等部分,只保留 Tooling、Safety、Workspace、Sandbox、Runtime 和必要注入上下文 -
none:只保留最基础的身份行
这说明 OpenClaw 并不是把所有上下文无差别塞给每一个 agent,而是在主 agent 与 sub-agent 之间主动控制 prompt 体积和信息密度。判断逻辑是这样的:
- 用户直接发消息给 agent →
lane为默认值 →promptMode: full,完整 prompt - 主 agent 用
agent_run工具派生了一个子代理 →lane = AGENT_LANE_SUBAGENT→promptMode: minimal,精简 prompt - 心跳运行(定时触发,不是用户发消息)→
runKind = "heartbeat"+contextMode = "lightweight"→ bootstrap 注入只保留HEARTBEAT.md
Workspace Bootstrap Injection
每次 agent run 开始前,OpenClaw 会通过 resolveBootstrapFilesForRun 解析工作区里的一批”引导文件”,裁剪后注入到 Project Context 里:
-
AGENTS.md、SOUL.md、TOOLS.md、IDENTITY.md、USER.md HEARTBEAT.md-
BOOTSTRAP.md(仅在全新工作区首次运行时注入)
这样做的好处是:模型不用先显式读取这些文件,就能立刻知道项目身份、协作规则和当前用户信息。每个文件有独立的大小上限(由 agents.defaults.bootstrapMaxChars 控制,默认 20000 字符),超出则带截断标记。
注入过程还支持通过 agent:bootstrap 内部钩子拦截,可以在系统提示词最终确定之前替换或修改注入的文件——比如把 SOUL.md 换成另一个角色定义。
3.5 Context 与 Context Engine
Context 是每次 run 实际送给模型的全部内容,受模型 context window(token 上限)约束。它不等于 Memory——Memory 存在磁盘上可以反复加载,Context 是当前窗口里的内容,包括 system prompt、会话历史、工具调用结果和附件。可以用 /context list 和 /context detail 查看各部分的实际 token 占用,用 /compact 手动压缩历史腾出空间。8
图:Workspace、Context Window 与 Context Engine 的关系。来源见8。
Context Engine 控制 context 的组装和压缩,有四个生命周期钩子:Ingest(存储新消息)→ Assemble(组装送给模型的 messages)→ Compact(窗口满时压缩)→ After Turn(run 结束后收尾)。默认使用内置的 legacy 引擎(直通 + 委托内置压缩);也可以通过 plugins.slots.contextEngine 切换为插件引擎,实现自定义的检索增强、向量召回等策略。Memory 插件和 Context Engine 是独立的:Memory 插件提供检索能力,Context Engine 决定模型最终看到什么。9
Context Compaction:压缩历史对话
Context Compaction 是 OpenClaw 应对上下文窗口溢出的核心机制。每个模型都有最大 token 限制,长时间运行的会话会不断积累消息和工具结果,Compaction 通过将旧对话总结为摘要来腾出空间,同时保留最近的消息完整。
自动压缩:当 session 接近或超出模型 context window 时,OpenClaw 自动触发压缩,压缩完成后会重试原始请求。verbose 模式下可见 🧹 Auto-compaction complete,/status 显示 🧹 Compactions: <count>。
手动压缩:使用 /compact 命令可随时强制触发,支持附加指令:
/compact Focus on decisions and open questions
配置项(agents.defaults.compaction):
-
model:可为压缩单独指定模型(如用更强的模型做摘要,或用本地小模型节省成本) -
identifierPolicy:控制摘要中是否保留不透明标识符,默认"strict"(保留),可设为"off"或"custom"
压缩前的 Memory Flush:压缩前 OpenClaw 可以先执行一次静默的 memory flush,把重要信息写入磁盘持久记忆,避免摘要丢失关键上下文。
插件扩展:Compaction 行为由 Context Engine 控制。插件引擎可以通过设置 ownsCompaction: true 完全接管压缩逻辑,实现 DAG 摘要、向量检索、增量压缩等自定义策略。
3.6 Session 管理
Session 管理相关机制可参考10。
Session 是 OpenClaw 持久化对话状态的核心单元。每个 session 对应一个 sessionKey(如 agent:<agentId>:main),状态存储在 Gateway 侧,UI 客户端只能查询,不能直接读文件。
Session 的分类与隔离
OpenClaw 按消息来源自动分配 session key:
| 来源 | Key 格式 |
|---|---|
| 主会话(直接对话) | agent:<agentId>:main |
| 群聊 / 频道 | agent:<agentId>:<channel>:group:<id> |
| Cron 任务 | cron:<job.id> |
| 子代理 | agent:<agentId>:subagent:<uuid> |
消息隔离是一个重要的安全配置。默认 dmScope: "main" 让所有私信共享同一个会话,适合单用户场景;但如果 agent 能收到多个用户的私信,必须改成 per-channel-peer 或 per-account-channel-peer,否则用户 A 的私密上下文可能泄露给用户 B。
// ~/.openclaw/openclaw.json
{
session: {
dmScope: "per-channel-peer", // 多用户场景必须设置
},
}
Session 生命周期与重置
Session 默认在每天 4:00 AM(Gateway 本地时间) 自动重置,也可以配置 idleMinutes 滑动窗口,两者以先到期的为准。用户可以发送 /new 或 /reset 手动触发重置。
重置不等于删除历史记录。 重置时发生的事情是:
- 旧的
.jsonl文件被重命名为.jsonl.reset.<时间戳>(归档保留) -
sessions.json里生成一个新的sessionId,指向新的空白会话 - 下次对话时创建新的
.jsonl文件,从空开始
sessions/
├── sessions.json ← 索引:sessionKey → sessionId 的映射
├── c7e39f95-....jsonl ← 当前活跃会话
├── 45291ffa-....jsonl.reset.2026-03-25T02-50 ← 昨天被重置的旧会话(归档)
└── f37e8910-....jsonl.reset.2026-03-24T02-04 ← 前天被重置的旧会话(归档)
所以旧的聊天记录完整保留在磁盘上,只是 agent 在新会话里不会自动加载它们。这也是为什么 AGENTS.md 要求 agent 每次启动时主动读 memory/YYYY-MM-DD.md——那是 agent 自己提炼的跨会话记忆摘要,是弥补”重置后失忆”的真正机制。
归档文件默认保留 30 天(pruneAfter: "30d"),可以用 openclaw sessions cleanup --enforce 清理。JSONL 文件是不可变的历史记录,所有的 pruning 和 compaction 都只在内存里操作,不会修改磁盘上的 .jsonl。
Session Pruning:裁剪旧 Tool Result
Session Pruning 是一个内存级别的优化机制,在每次 LLM 调用前把过旧的 toolResult 消息从 context 里裁掉,以降低 prompt cache 的重建成本。它不修改 JSONL 历史,只影响当次请求送给模型的内容。
工作原理:
- 触发条件:
mode: "cache-ttl",上次调用距今超过ttl(默认 5 分钟) - 保护范围:最后
keepLastAssistants(默认 3)条助手消息之后的 tool result 不裁剪;含图片的 tool result 永远不裁剪;用户消息和助手消息永远不动 - 两种裁剪力度:
- Soft-trim:保留头尾,中间替换为
...(适合超大但仍有参考价值的结果) - Hard-clear:整条替换为
[Old tool result content cleared](适合已无价值的旧结果)
- Soft-trim:保留头尾,中间替换为
与 Pruning 的关键区别:
| Session Pruning | Context Compaction | |
|---|---|---|
| 作用对象 | 旧的 toolResult 消息 | 整段旧对话历史 |
| 持久化 | ❌ 仅内存,不写 JSONL | ✅ 摘要持久化到 JSONL |
| 触发时机 | 每次 LLM 调用前 | 接近/超出 context window 时 |
Pruning 和 Compaction 是两套独立机制:Pruning 是每次请求前的内存裁剪(transient),Compaction 是把历史压缩成摘要并持久化(persistent)。两者可以同时启用。
Session Tools:跨会话操作能力
Session Tools 是 agent 可以调用的一组内置工具,让 agent 能够感知和操作其他 session:
| 工具 | 作用 |
|---|---|
sessions_list | 列出所有 session,支持按类型、活跃时间过滤 |
sessions_history | 获取指定 session 的完整对话记录 |
sessions_send | 向另一个 session 发送消息,支持同步等待或 fire-and-forget |
sessions_spawn | 派生一个隔离的子代理 session(subagent 或 acp runtime) |
sessions_spawn 是其中最重要的一个,它是 OpenClaw 多 agent 编排的核心入口:主 agent 通过它派生子代理执行子任务,子代理完成后通过 announce step 把结果回传给主会话频道。子代理默认拥有完整工具集,但不能再调用 sessions_spawn(禁止嵌套派生)。
Session 工具的可见范围由 tools.sessions.visibility 控制,默认 tree(当前 session + 它派生的子 session),沙箱模式下会被强制收窄到 spawned。
3.7 Memory:持久化记忆系统
Memory 是 OpenClaw 的长期记忆机制。它的设计哲学非常直接:记忆就是磁盘上的 Markdown 文件,模型能”记住”的一切都来自写入磁盘的内容,而不是靠 context window 里的历史消息。
记忆文件的两层结构
OpenClaw 默认使用两类记忆文件,存放在 workspace 目录(默认 ~/.openclaw/workspace)下:
| 文件 | 类型 | 说明 |
|---|---|---|
memory/YYYY-MM-DD.md | 日志型(append-only) | 每日流水账,session 启动时自动读取今天和昨天的日志 |
MEMORY.md | 精选型(curated) | 长期有效的决策、偏好、事实;仅在主私有 session 中加载,不注入群组上下文 |
如果 workspace 根目录下同时存在 MEMORY.md 和 memory.md,OpenClaw 会同时加载两者(通过 realpath 去重,避免符号链接重复注入)。
什么时候写记忆
官方给出了明确的写入原则:
- 决策、偏好、持久事实 → 写入
MEMORY.md - 当天的流水笔记、运行上下文 → 写入
memory/YYYY-MM-DD.md - 用户说”记住这个” → 立刻写入磁盘,不要只留在 RAM 里
- 想让某件事真正被记住,主动要求 bot 写入记忆
压缩前的自动 Memory 刷新
当 session 接近自动压缩阈值时,OpenClaw 会触发一次静默的 agentic turn,提醒模型在 context 被压缩之前把重要信息写入记忆文件。这个机制由 agents.defaults.compaction.memoryFlush 控制:
{
agents: {
defaults: {
compaction: {
reserveTokensFloor: 20000,
memoryFlush: {
enabled: true,
softThresholdTokens: 4000,
systemPrompt: "Session nearing compaction. Store durable memories now.",
prompt: "Write any lasting notes to memory/YYYY-MM-DD.md; reply with NO_REPLY if nothing to store.",
},
},
},
},
}
关键细节:
- 触发阈值:
contextWindow - reserveTokensFloor - softThresholdTokens时触发 - 静默执行:prompt 包含
NO_REPLY,正常情况下用户不会看到这次 turn 的输出 - 每次压缩周期只触发一次(状态记录在
sessions.json) - 沙箱限制:若 session 的
workspaceAccess为"ro"或"none",flush 会被跳过
记忆工具
Agent 可以调用两个内置工具操作记忆文件:
-
memory_search:语义检索,在已索引的记忆片段中做向量召回,找到相关笔记 -
memory_get:精准读取,指定文件路径和行范围直接获取内容
memory_get 对不存在的文件(如今天的日志在第一次写入前)会优雅降级,返回 { text: "", path } 而不是抛出 ENOENT 错误,agent 无需额外的 try/catch 处理。
记忆检索能力
OpenClaw 支持在 MEMORY.md 和 memory/*.md 上构建向量索引,提供语义检索能力:
- 混合检索(Hybrid Search):BM25 关键词匹配 + 向量语义检索结合,兼顾精确性和语义相关性
- 多种 Embedding 提供商:支持 OpenAI、Gemini、Voyage、Mistral、Ollama 以及本地 GGUF 模型
- 后处理增强:MMR 多样性重排序、时间衰减(越近的记忆权重越高)
- QMD sidecar 后端:可选的高级检索后端,支持更复杂的检索策略
- 多模态记忆:支持图片等非文本内容的记忆存储
Memory 插件可以通过
plugins.slots.memory = "none"完全禁用。默认插件为memory-core,高级检索能力(向量索引、混合检索等)需要额外配置 embedding 提供商。
3.8 消息处理:收发、流式输出、队列与重试
本节覆盖 OpenClaw 消息管道的四个核心机制。11
消息流总览
一条入站消息的完整生命周期如下:
入站消息
→ 路由 / bindings → session key
→ 去重(短期缓存,防止重连重投)
→ 防抖(同一发送方快速连发 → 合并为一次 agent turn)
→ 队列(若当前 run 正在进行)
→ agent run(流式生成 + 工具调用)
→ 出站回复(分块 + 频道限制)
队列(Command Queue)
为什么需要队列?
LLM 调用本身很贵,而且 agent run 会独占 session 文件、日志等共享资源。如果两条消息同时触发两个 run,轻则日志乱序,重则 session 状态损坏。OpenClaw 用一个分通道的 FIFO 队列来解决这个问题——同一个 session 的消息排队串行执行,不同 session 之间可以并行。
队列的两层结构
graph TD
A[入站消息] --> B[session 队列<br/>session:<key>]
B --> |同一 session 串行| C[全局队列 main<br/>maxConcurrent=4]
C --> D[agent run 执行]
E[cron 任务] --> F[cron 队列]
G[subagent] --> H[subagent 队列<br/>maxConcurrent=8]
F --> D
H --> D
每条入站消息先进入session 队列(保证同一对话不并发),再汇入全局 main 队列(控制整体并发上限)。cron 和 subagent 有自己独立的队列通道,不会卡住入站回复。
用户体验上:消息入队时 typing indicator 立即发出,用户不会感知到等待;排队超过 ~2s 时 verbose 日志会打印提示。
当消息到达时,正好有 run 在跑——怎么处理?
这是队列最核心的问题。OpenClaw 提供了五种模式,本质上是在”打断当前 run”和”等当前 run 结束”之间做权衡:
flowchart LR
MSG[新消息到达<br/>当前 run 进行中]
MSG -->|steer| S["注入当前 run<br/>(下一个工具边界后生效)"]
MSG -->|interrupt| I["立即中止当前 run<br/>执行新消息(旧版)"]
MSG -->|followup| F["等当前 run 结束<br/>再开一个新 turn"]
MSG -->|collect| C["等当前 run 结束<br/>把所有排队消息合并为一个 turn(默认)"]
MSG -->|steer-backlog| SB["steer 注入当前 run<br/>同时保留消息用于 followup"]
| 模式 | 一句话理解 | 适合场景 |
|---|---|---|
collect | 等 run 结束,把积压消息打包成一条 | 默认,防止”continue continue”刷屏 |
followup | 等 run 结束,逐条排队执行 | 每条消息都需要独立回复 |
steer | 把新消息塞进正在跑的 run | 用户想实时修正 agent 方向 |
steer-backlog | steer + 事后再 followup 一次 | 既要实时影响,又要完整回复 |
interrupt | 直接杀掉当前 run(旧版,慎用) | 紧急打断 |
流式输出(Streaming & Chunking)
为什么需要流式输出?
LLM 生成一段较长的回复通常需要数秒甚至更长时间。如果等模型完全生成完再发送,用户会面对一段漫长的沉默,体验很差。流式输出的核心目的是让用户尽早看到内容,而不是等待一个”大包”。
但 OpenClaw 面对的是 IM 频道(WhatsApp、Telegram、Discord、Slack……),这些频道没有”token delta”接口——你不能像网页 ChatGPT 那样逐字更新同一个气泡。每次发消息都是一条新消息,或者通过编辑 API 更新已有消息。因此 OpenClaw 设计了两套独立的流式机制,分别应对不同场景。
两套流式机制
① Block Streaming(块流式,发真实消息)
模型边生成,OpenClaw 边把内容切成”块”发出去——每一块都是一条真实的频道消息。用户会看到多条消息陆续出现,像打字机一样。
切块由 EmbeddedBlockChunker 控制,核心逻辑是”攒够了再发、太长了就截”:
- 内容不足
minChars时先缓存,避免发出一堆只有一两个字的碎片消息 - 超过
maxChars时强制截断,但会优先在段落、换行、句子等自然断点处截,代码块(fence)内永不截断
Coalescing(合并) 是 Block Streaming 的补充:如果模型输出很碎(比如一行一行地生成),可以等一段空闲时间(idleMs)再把积累的内容合并成一条发出,避免”单行刷屏”。
Human-like Pacing 则是在多条 block 消息之间加随机停顿(natural 模式 800–2500ms),让机器人的回复节奏更像真人打字,而不是瞬间刷出一堆消息。
Block Streaming 默认关闭。
blockStreamingBreak控制何时 flush:text_end(边生成边发,延迟最低)vsmessage_end(等整条消息生成完再发,可能一次发多块)。非 Telegram 频道还需显式设置*.blockStreaming: true。
② Preview Streaming(预览流,编辑同一条消息)
另一种思路:先发一条”占位”消息,然后在模型生成过程中不断编辑这条消息,让用户看到内容在实时更新——类似网页版 ChatGPT 的逐字显示效果,但实现方式是消息编辑 API。
Telegram、Discord、Slack 均支持,有四种模式:
| 模式 | 用户看到的效果 | 适用场景 |
|---|---|---|
off | 无预览,等生成完才发 | 不需要实时反馈 |
partial | 一条消息持续被更新为最新内容 | 最常用,类似 ChatGPT 效果 |
block | 预览消息按块追加(append 模式) | 内容较长、分段展示 |
progress | 生成中显示进度提示,完成后发最终答案 | 长任务、用户需要知道”还在跑” |
两套机制可以组合使用,但 Block Streaming 和 Preview Streaming 同时开启时,Telegram/Discord 会跳过预览流(避免双重刷新)。实践中常见搭配:
partial预览流 + 不开 Block Streaming,体验接近网页 ChatGPT;或者开 Block Streaming + Coalescing,适合回复内容很长、希望用户尽早看到前半段的场景。
3.9 多 Agent 路由
OpenClaw 支持在同一个 Gateway 上运行多个完全隔离的 agent,通过 bindings 规则将入站消息路由到对应的 agent。
每个 agent 是什么
一个 agent 是一个独立的”大脑”,拥有:
- 独立的 workspace(文件、SOUL.md、USER.md、技能)
- 独立的 agentDir(auth 凭证、模型配置)
- 独立的 session store(聊天记录,路径
~/.openclaw/agents/<agentId>/sessions)
各 agent 之间默认完全隔离,auth 不共享、session 不共享。Agent 间通信需显式开启:
tools: { agentToAgent: { enabled: true, allow: ["home", "work"] } }
路由规则
Bindings 按最具体优先的顺序匹配,优先级从高到低:
-
peer(精确匹配某个 DM / 群组 id) -
parentPeer(线程继承) -
guildId + roles(Discord 角色) -
guildId/teamId -
accountId(某个频道账号) - 频道级兜底(
accountId: "*") - 默认 agent(
agents.list[].default或第一个)
同一层级多个 binding 匹配时,配置顺序靠前的优先;多个字段同时指定时为 AND 语义。
典型用法
| 场景 | 做法 |
|---|---|
| 多人共用一个 Gateway | 每人一个 agent,按发送者手机号(peer)路由 |
| 不同频道用不同模型 | WhatsApp → Sonnet agent,Telegram → Opus agent |
| 同一号码中特定联系人走高级模型 | peer binding 优先级高于频道级 binding |
| 家庭群组专属 bot | 按群组 id 绑定到 family agent,配置独立工具权限和沙箱 |
每个 agent 还可以单独配置沙箱策略(sandbox.mode)和工具白/黑名单(tools.allow/deny),实现细粒度的权限隔离。
4 工具 & 插件
4.1 Skills
Skills 是一种可发现、可复用、按需加载的能力封装。Skills 的意义在于:它把“团队知道怎么做某件事”这类知识,从冗长会话或一次性 prompt,提升成可以长期复用的工程资产。

图:Agent Skills 的整体工作位置。Agent 在处理任务时可发现并调用 skill,skill 再去编排本地工具、外部资源与执行环境。来源与原图见12。
4.2 Hooks
OpenClaw Hooks
OpenClaw 有一套事件驱动的 Hook 系统,运行在 Gateway 层——当 agent 发生特定事件时(收发命令、收发消息、会话压缩、gateway 启动等),自动触发一段 TypeScript 脚本。用来扩展 OpenClaw 的行为,不需要改动核心代码。
事件类型
| 事件 | 触发时机 |
|---|---|
command:new / command:reset / command:stop | 用户发出对应指令时 |
agent:bootstrap | workspace 文件注入前(可修改注入列表) |
gateway:startup | gateway 启动完成后 |
message:received | 收到入站消息时(媒体尚未处理) |
message:transcribed | 音频转录完成后 |
message:preprocessed | 所有媒体/链接理解完成,agent 看到消息前 |
message:sent | 出站消息发送成功后 |
session:compact:before / after | 会话压缩前后 |
Hook 的四个来源
- Bundled:OpenClaw 内置,开箱即用
- Plugin hooks:随插件安装的 hook
- Managed(
~/.openclaw/hooks/):跨 workspace 共享,可覆盖内置 hook - Workspace(
<workspace>/hooks/):per-agent,默认禁用,需手动启用,不能覆盖上层 hook
Workspace hooks 需要显式启用(
openclaw hooks enable <name>)才会加载,防止克隆仓库后自动执行未知脚本。
内置 Hook 一览
| Hook | 功能 |
|---|---|
session-memory 💾 | /new / /reset 时保存 session 上下文到 memory |
bootstrap-extra-files 📎 | bootstrap 时注入额外 workspace 文件 |
command-logger 📝 | 所有命令写入 ~/.openclaw/logs/commands.log |
boot-md 🚀 | gateway 启动时执行 BOOT.md |
自定义 Hook 结构
每个 hook 是一个目录,包含两个文件:
my-hook/
├── HOOK.md # 元数据(订阅的事件、描述、依赖等)
└── handler.ts # 处理逻辑
handler.ts 接收 event 对象(含 type、action、sessionKey、context、messages),往 messages 里 push 字符串即可回复用户。
openclaw hooks list # 查看所有 hook
openclaw hooks enable session-memory # 启用某个 hook
openclaw hooks check # 检查 hook 状态
Claude Code Hooks
Claude Code 有一套独立的 Hook 系统,运行在 agent 内部,专门用于在工具调用前后插入自定义逻辑。这是两套完全不同的机制:
| OpenClaw Hooks | Claude Code Hooks | |
|---|---|---|
| 触发层 | Gateway 层(消息收发、命令、生命周期) | Agent 内部(工具调用前后) |
| 能否拦截工具 | ❌ 不能 | ✅ 可以(返回 block 决策) |
| 典型用途 | 存 memory、审计日志、注入文件 | 拦截危险命令、格式化、lint |
Claude Code 暴露的 hook 事件包括:PreToolUse、PostToolUse、Notification、UserPromptSubmit、Stop、SubagentStop、PreCompact、SessionStart。其中 PreToolUse 的 handler 可以返回 { "decision": "block", "reason": "..." } 来阻止工具执行,这是实现危险命令拦截的核心机制。
图:Claude Code Hooks 生命周期(PreToolUse -> 工具执行 -> PostToolUse)。来源与原图见13。
图:Claude Code hook resolution,全局、本地与工具级别的优先级。来源与原图见14。
4.3 ACP Agents
ACP(Agent Communication Protocol)是 OpenClaw 用来驱动外部 coding agent(Claude Code、Codex、Gemini CLI 等)的协议层。OpenClaw 作为总控,通过 acpx 后端插件把任务发给这些外部 agent,结果流回后再转发给用户。当前 acpx 内置支持:claude(Claude Code)、codex、gemini、opencode、kimi、pi。
- ACP session 跑在宿主机,沙箱 session 里无法 spawn ACP,需改用
runtime:"subagent" - Codex 的完整对话历史存在 Codex 自身,OpenClaw 只保存流式输出日志(
.acp-stream.jsonl) - 需要安装 acpx 插件:
openclaw plugins install acpx
ACP Agents有两种运行模式:
-
run(one-shot):发一个任务,跑完结束 -
session(persistent):保持会话,持续对话,需配合thread: true
还可以续接历史(resumeSessionId):
{
"task": "继续修复剩余的测试失败",
"runtime": "acp",
"agentId": "codex",
"resumeSessionId": "<上次的 session id>"
}
Codex 会通过 session/load 重放历史上下文,接着上次的进度继续。适合跨设备切换、gateway 重启后续跑等场景。
与 Sub-Agent 的核心区别
| ACP Agent | Sub-Agent | |
|---|---|---|
| 本质 | 调度外部独立 agent(Claude Code / Codex 等) | 开一个新的 OpenClaw Pi 实例 |
| 运行时 | 宿主机上的外部进程,有自己的权限体系 | OpenClaw 内部 agent loop |
| 沙箱 | ❌ 不支持(沙箱 session 里无法 spawn) | ✅ 支持 |
| 续接历史 | ✅ resumeSessionId 重放上下文 | ❌ |
| Spawn 方式 | sessions_spawn + runtime:"acp" | sessions_spawn(默认) |
一句话:Sub-Agent 是”开分身”,ACP Agent 是”外包给专业团队”。
4.4 Cron Jobs(定时任务)
Cron 是 OpenClaw Gateway 内置的持久化调度器。任务存储在 ~/.openclaw/cron/jobs.json,gateway 重启后不丢失。可以用来定时唤醒 agent、执行后台任务、并把结果推送到指定频道。
核心概念
三种调度方式:
| 类型 | 配置 | 示例 |
|---|---|---|
| 一次性 | schedule.kind: "at" + ISO 时间戳 | --at "2026-02-01T16:00:00Z" |
| 固定间隔 | schedule.kind: "every" + 毫秒数 | 每 30 分钟 |
| Cron 表达式 | schedule.kind: "cron" + 5/6 字段表达式 | "30 8 * * *" |
两种执行模式:
- Main session(
sessionTarget: "main"):把系统事件注入主 session,下次 heartbeat 时执行,适合轻量提醒 - Isolated(
sessionTarget: "isolated"):在独立 sessioncron:<jobId>里跑一个完整 agent turn,适合后台任务;自定义 session(session:xxx)可跨次保留上下文
三种投递方式(delivery.mode):
-
announce:把结果发到指定频道(钉钉、Slack 等),同时在主 session 发一条摘要 -
webhook:POST 结果到指定 URL -
none:仅内部执行,不投递
实际案例:paper-scout 每日 arXiv 论文推送
这里展示一个定时任务示例 paper-scout:daily-arxiv,完整配置如下:
{
"name": "paper-scout:daily-arxiv",
"agentId": "paper-scout",
"schedule": {
"kind": "cron",
"expr": "30 8 * * *",
"tz": "Asia/Shanghai"
},
"sessionTarget": "isolated",
"payload": {
"kind": "agentTurn",
"message": "扫描 /Users/luming/Documents/luming 下的最小叶子目录作为 topic,基于这些 topic 到 arXiv 检索最新且最相关的论文。每个 topic 最多推荐 5 篇,不重复推荐历史已推送的论文..."
},
"delivery": {
"mode": "announce",
"channel": "dingtalk",
"to": "486641"
}
}
工作流程:
- 每天 08:30(上海时间)触发
-
paper-scoutagent 在独立 session 里运行,扫描本地目录提取 topic - 调用
arxiv_scout.py检索论文,读取data/pushed.json去重 - 把结果写成 markdown 文件,通过钉钉
announce投递摘要给用户 - 维护
data/pushed.json、data/last-run.json等持久状态文件
5 生态
OpenClaw 的生态已经远超一个工具本身,围绕它形成了插件市场、社区资源库、托管服务、Agent 模板等多个层次的生态圈。
5.1 ClawHub:官方插件与技能市场
ClawHub 是 OpenClaw 的官方技能与插件市场,随 v2026.3.22 版本正式上线,定位类似 App Store,但面向 AI Agent 能力扩展。官方文档见15。
- Skills 市场:截至 2026 年 2 月,官方 Skills 市场已收录 100+ 官方/认证技能,社区贡献的技能总量已超过 5,700+(含第三方聚合)。技能按功能分类:浏览器自动化(~22)、文件系统(~15)、消息通信(~18)、日历调度(~10)、Shell 执行(~8)、数据与 API(~14)、AI 增强(~13)、监控告警(~8)等。
- 安装方式:一行命令安装,OpenClaw 优先从 ClawHub 查找,找不到再 fallback 到 npm。
openclaw plugins install <package-name> - 安全注意:ClawHub 曾出现恶意插件事件(伪装成加密货币工具窃取 API Key),安全研究机构 Lakera 对 4310 个 Skills 的审计发现了供应链风险。安装第三方 Skills 时建议审查权限声明(
permissions字段)。
5.2 Moltbook:AI Agent 专属社交网络

Moltbook 是基于 OpenClaw 构建的 AI Agent 专属社交平台,由 Matt Schlicht 和 Ben Parr 于 2026 年 1 月底创立。定位类似 Reddit,但规则只有一条:只有 AI Agent 可以发帖,人类只能围观。官网与报道见16。
核心机制:
- OpenClaw Agent 可自动注册账号、发帖、评论、互相点赞
- 人类用户可以阅读和观察,但无法参与发帖
- Agent 之间形成真实的信息流和讨论串
病毒式传播: 上线数天内注册 Agent 超过 150 万,在 X(Twitter)引发大规模讨论——其中一篇帖子中 AI Agent 似乎在讨论建立人类无法理解的加密语言,引发广泛恐慌与热议(后被证实是人类伪造)。
安全漏洞: 由于 Moltbook 是”vibe coding”快速搭建,Supabase 凭证一度完全公开,任何人都可以冒充 AI Agent 发帖,导致大量人类伪造内容混入,真实性存疑。
被 Meta 收购: 2026 年 3 月 10 日,Meta 宣布收购 Moltbook,两位创始人加入 Meta Superintelligence Labs(MSL),探索 Agent 之间的互联互通。
5.3 InStreet:字节跳动 Coze 的中文 Agent 社区
InStreet(Instance Street)是字节跳动旗下 Coze 团队于 2026 年 3 月 9 日推出的中文 AI Agent 社区平台,基于 Coze Code 构建,目前处于 Beta 阶段。17 
与 Moltbook 的对比:
| 维度 | Moltbook | InStreet |
|---|---|---|
| 创建方 | 独立开发者(已被 Meta 收购) | 字节跳动 Coze 团队 |
| 面向市场 | 全球(英文为主) | 中国(中文为主) |
| 底层框架 | OpenClaw | Coze Code(兼容 OpenClaw) |
| 定位 | Agent 自由社交,人类围观 | Agent 社交 + 学习进化社区 |
| 状态 | 已被 Meta 收购 | Beta 公测中 |
核心特点:
- Agent 可以自主发帖、互动,同时具备学习进化机制——Agent 在社区互动中持续更新自身知识
- 提供
instreet-operatorSkill,可从~/.instreet恢复账号状态,支持自动注册和 API 路由 - 被视为中国科技巨头跟进 OpenClaw 生态的标志性动作,与智谱 AutoClaw、腾讯、百度等同期入场
5.4 Awesome OpenClaw:社区资源聚合
GitHub 上涌现出多个 awesome-openclaw 系列仓库,是了解 OpenClaw 生态全貌的最佳入口:
- rohitg00/awesome-openclaw:最全面的资源集合,涵盖托管方案对比(免费/VPS/Serverless)、成本计算、安全加固、Skills 推荐、部署教程、视频教程、社区链接等,是新手入门的首选。
- VoltAgent/awesome-openclaw-skills:从官方 Skills Registry 过滤整理的 5,400+ Skills 分类目录。
- hesamsheikh/awesome-openclaw-usecases:真实用例集合,展示 OpenClaw 在各场景下的实际应用。
- mergisi/awesome-openclaw-agents:162 个生产就绪的 Agent 模板(含 SOUL.md 配置),覆盖 19 个类别。
- xianyu110/awesome-openclaw-tutorial:中文教程仓库,系统讲解 Skills 扩展、ClawHub 使用、自定义 Skills 开发等。
6 相关研究
OpenClaw 的爆红直接催生了一批以它为研究对象或研究平台的学术工作,集中在 Agentic RL 方向——如何让 Agent 在真实运行中持续学习和进化。以下四项工作代表了这一方向的主要思路。
6.1 OpenClaw-RL:从交互信号中在线学习
论文:OpenClaw-RL: Train Any Agent Simply by Talking | 代码
核心观察:Agent 每做完一步,环境都会返回 next-state signal(用户回复、tool 输出、terminal 报错、GUI 变化),但现有 Agentic RL 基本只把它当”下一个上下文”,没有把它当成在线学习信号。
主要方法:从 next-state signal 中统一恢复两类监督:
- Evaluative signal:这一步做得好不好 → 用 PRM judge 变成标量 reward(Binary RL)
- Directive signal:这一步应该怎么改 → 用
Hindsight-Guided On-Policy Distillation (OPD)变成 token-level 方向性监督
OPD 的关键思路:从 next-state 中提炼 1-3 句 hint,构造”如果用户一开始就把纠正意见说清楚,模型本来应该怎么答”的 teacher context,再计算 token-level advantage:
$A_t = \log \pi_{\text{teacher}}(a_t \mid s_{\text{enhanced}}) - \log \pi_\theta(a_t \mid s_t)$
系统设计:全异步四组件架构(服务、环境、judge、训练并行运行),Agent 可以边被使用边被优化,覆盖 personal conversation、terminal、GUI、SWE、tool-call 等多类场景。 
与 OpenClaw 的关系:这套框架天然适配 OpenClaw 的运行时——用户与 Agent 的每次对话本身就是训练数据来源,把”被使用”和”被训练”合并到同一条链路里。
6.2 Claw-R1:面向现代 Agent 的 Agentic RL 训练基础设施
项目:Claw-R1(目前以 GitHub repo + 文档为主,无正式论文)
定位:不是以新算法为中心的工作,而是一套面向 OpenClaw、Claude Code 等结构复杂、工具链重的现代 Agent 的 Agentic RL 训练中间件。
核心架构:如下图所示,Gateway Server + DataPool 作为 Agent 侧与 Training 侧之间的唯一桥梁:

- Gateway:独立 FastAPI 代理,暴露兼容 OpenAI 的接口,拦截并转发 Agent 调用,自动将交互整理为可训练的 step
- DataPool:Ray Actor 形式的 trajectory 缓冲区,异步接收写入,按
prompt_uid分组,向 Trainer 提供阻塞式fetch_batch()读取
三种接入场景:
-
white-box offline:已实现 -
black-box offline:已实现,主打”只改base_url“即可接入 OpenAI 兼容 Agent -
black-box online:目标生产模式,Gateway 端点已具备,完整在线训练仍在开发中
核心价值:把”Agent 作为服务运行”和”Agent 作为训练数据来源”合并到同一条系统链路,让复杂甚至部分黑盒的运行时,在接口层变得可观测、可缓存、可训练。目前更像”工程范式已被清楚提出”,量化实验证据仍不足。
6.3 SKILLRL:把经验从轨迹记忆升级为可进化技能系统
论文:SKILLRL: Evolving Agents via Recursive Skill-Augmented Reinforcement Learning | 代码
核心观点:Agent 不应该直接记住原始轨迹,而应该把经验抽象成可复用的 skill,再让这些 skill 在 RL 训练过程中持续进化。

- 这张图把
SKILLRL的主线压缩得很清楚:先蒸馏经验形成SkillBank,再做 cold-startSFT,最后在RL里让 skill library 递归演化。 - 和很多 memory 方法相比,它不是把外部 memory 当静态外挂,而是把 skill library 作为训练闭环中的动态组件。
三大核心组件:
- Experience-based Skill Distillation:成功轨迹提炼”为什么成功”,失败轨迹提炼 failure lesson(失败在哪步、错误是什么、正确做法、通用避免原则)
- Hierarchical SkillBank:分为通用技能(跨任务适用)和任务专属技能(语义检索 Top-K),推理时通用技能始终带上,专属技能按需检索
- Recursive Skill Evolution:每经过若干 epoch,统计各类任务成功率,对低于阈值的类别收集失败轨迹 → 生成新技能 → 更新 SkillBank,形成”policy 提升 → 暴露新失败 → 技能库补新技能 → 继续提升”的闭环
实验结果:
| 任务 | 强基线(GRPO) | SKILLRL | 提升 |
|---|---|---|---|
| ALFWorld | 77.6% | 89.9% | +12.3 |
| WebShop Success | 66.1% | 72.7% | +6.6 |
对比 memory-augmented RL(Mem0+GRPO 54.7%),SKILLRL 在 ALFWorld 达到 89.9%,差距悬殊。此外 SKILLRL 的 prompt 长度比 raw-memory baseline 更短,说明 skill abstraction 同时提升了上下文效率。
6.4 MetaClaw:双时间尺度在线持续适应
论文:MetaClaw: Just Talk – An Agent That Meta-Learns and Evolves in the Wild | 代码
核心问题:真实部署中的 Agent 上线后基本静态,即使任务分布不断变化也不会自然长出新能力。MetaClaw 想解决的是”一个已经在线运行的 Agent,怎样在不中断服务的情况下持续变强”。
关键设计:把 Agent 表示为二元组 $\mathcal{M} = (\theta, \mathcal{S})$(LLM policy + 可检索技能库),并设计两条时间尺度不同的学习回路:
- 快速回路(Skill-driven Fast Adaptation):失败轨迹 → skill evolver → 新技能注入 prompt,零停机,几秒内生效
- 慢速回路(Opportunistic Policy Optimization):检测用户空闲窗口(睡眠时间、键盘无输入、日历会议中)→ 触发 cloud LoRA + RL,把经验内化到权重
- 最重要的技术点:skills总结+训练固化到参数,训推解耦
实验结果(MetaClaw-Bench,934 题):
| 模型 | 条件 | Part I ACC | Part II ACC |
|---|---|---|---|
| Kimi-K2.5 | Baseline | 21.4% | 21.1% |
| Kimi-K2.5 | + Skills | 28.3% | 26.9% |
| Kimi-K2.5 | + Full Pipeline | 40.6% | 39.6% |
Skills 单独使用能提升一些准确率,完整 pipeline(含 RL)提升更多。
OpenClaw-RL和Claw-R1工作的共同主题:OpenClaw 把 Agent 的运行时完全暴露出来,使得”在线使用”和”持续训练”之间的边界第一次变得可以被系统性地打通。 SKILLRL和MetaClaw则都是提出可以把Agent做错的样本,总结为skill,固化下来,并且可以通过训练,让Agent学会使用这些Skill。
6.5 OpenSpace:跨 Agent 的技能共享与集体进化
项目:OpenSpace(香港大学 HKUDS 实验室)| 社区:open-space.cloud
核心问题:前面几项工作都在解决”单个 agent 怎么从自己的经验里学习”,OpenSpace 往前走了一步——如果一个 agent 学到了有用的技能,能不能让所有 agent 都受益?
今天的 agent(OpenClaw、Claude Code、Codex、Cursor 等)有一个共同的结构性缺陷:每次任务都从零开始推理,成功的模式不会被保留,失败的教训不会被共享,知识永远困在单个 agent 里。OpenSpace 想打破这个局面。
框架设计:

图:OpenSpace 整体框架。技能从执行中被捕获、进化,并通过云端社区在 agent 之间流通。来源见18。
OpenSpace 以 MCP 插件的形式接入任意 agent,核心是三层能力:
-
自进化引擎(Self-Evolution Engine):技能不是静态文件,而是有生命周期的实体。每次任务执行后,系统自动分析轨迹,触发三种进化模式:FIX(修复失效指令)、DERIVED(从父技能派生增强版本)、CAPTURED(从成功执行中提取全新技能)。除了事后分析,还有两条独立触发线:工具成功率下降时批量进化依赖技能,定期扫描技能健康指标(应用率、完成率、回退率)主动淘汰表现差的版本。
-
集体智能(Collective Agent Intelligence):一个 agent 进化出的技能可以一键上传到云端社区,其他 agent 下载后立即可用。网络效应在这里是真实的——参与的 agent 越多,技能库越丰富,每个 agent 的起点就越高。
-
Token 效率:复用已有技能而不是每次重新推理,相似任务的成本会随技能库成熟而持续下降。
这件事和
self-improving-agentskill 的思路有些相似,只不过 OpenSpace 的包装和工程化更完整一些。

与前几项工作的关系:OpenSpace 和 SKILLRL、MetaClaw 在”把经验抽象成技能”这一点上思路相近,但维度不同。SKILLRL 和 MetaClaw 关注的是单个 agent 内部的技能进化和权重更新;OpenSpace 关注的是技能在 agent 之间的流通和复用,是一个更偏工程和生态的方向。两者并不互斥——OpenSpace 的技能格式本身就兼容 OpenClaw、Claude Code 等主流 agent,理论上可以作为 SKILLRL/MetaClaw 产出技能的分发层。
7. 未来趋势
7.1 趋势一:Harness 成为核心竞争力
2025 年是 Agent 元年,2026 年的关键词是 Agent Harness。Claude Code 的创造者 Boris Cherny 明确表示:”Claude Code 之所以有效,是因为它把最好的模型和最好的 agentic harness 结合在了一起。”
Deepmind 的 Staff Engineer Philipp Schmid 甚至直接给出了一个判断:“The Harness is the Dataset. Competitive advantage is now the trajectories your harness captures(Harness 本身就是数据集。现在真正的竞争优势,在于你的 harness 能捕获到怎样的执行轨迹)。”19
从时间线看,AI 工程方法已经经历了三次演进:

- Prompt engineering(2022-2024):关注如何表达需求,重点是打磨单次对话里的指令,研究怎么提问(e.g 添加身份、场景、目的等细节)、给出示例,从而让模型理解任务,更稳定地给出想要的结果;
- Context engineering(2025):关注怎么提供恰到好处的信息。随着任务变复杂,AI 需要在有限的 context window 下了解所有的背景资料。所以,如何获取、压缩和组织上下文,成了新的工程实践重点;
- Harness engineering(2026):关注如何 “构建系统”,这里的 “系统” 可以简单理解为模型周围让它真正有用的所有部分:运行环境、工具调用、记忆系统、评估与回滚机制等等,相当于一个完整的运行环境 + 管控系统,能让 Agent 可靠、安全地完成任务。
如果要下一个定义的话,Agent = LLM+harness,如果说模型决定了要做什么,Harness 决定了模型能看到什么、能用什么工具,以及失败时该怎么办。
Anthropic 工程博客 Effective harnesses for long-running agents 深入分析了long-running agent 的核心挑战:Agent 必须在离散 session 中工作,每个新 session 开始时没有任何前序记忆。他们提出的解决方案揭示了 harness 设计的几个关键原则:
- Initializer Agent + Coding Agent 分离:第一个 session 专门负责建立环境(feature list、progress 文件、init.sh、git 初始提交),后续 session 专注增量推进
- 结构化进度文件(
claude-progress.txt+feature_list.json):让每个新 session 能快速理解当前状态,避免重复猜测历史 - 增量推进 + clean state:每次只做一个 feature,完成后必须提交到 git 并保持代码可合并状态
- 端到端测试强制化:通过 Puppeteer MCP 等浏览器自动化工具,让 agent 像真实用户一样验证功能
这套 harness 思想与 OpenClaw 的设计高度共鸣:OpenClaw 的 HEARTBEAT.md、SOUL.md、MEMORY.md 本质上就是一套持久化的 agent 状态管理机制,让 agent 在跨 session 运行时保持连贯性。
7.2 趋势二:从模型优化走向 Model-Harness Co-Training
未来的优化对象不会只剩模型权重本身,而会扩展到整个 agent 系统的各个层次:
- Skills:如何让 agent 快速获得新能力,而不必重新训练
- Memory:跨 session 的持久化记忆与上下文压缩策略
- 路由策略:多 agent 场景下的任务分发与优先级调度
- 工具选择:在工具爆炸的时代,如何让 agent 精准选择合适工具
- 工作流结构:如何把复杂任务分解为可靠的子任务序列
Anthropic 的 2026 Agentic Coding Trends Report 明确指出:工程师的主要角色正在从“写代码”转向“编排 AI agent、评估其输出、提供战略方向”。这意味着系统级的优化能力,而非单纯的模型能力,将成为下一个竞争高地。OpenClaw 这类把系统级优化空间完全暴露出来的平台,比单一 coding CLI 更值得长期关注。
进一步说,评估 “Agent” 时,不能只看模型本身,更应该把“模型 + harness”作为一个整体来评估;同一模型放在不同 harness 上,最终表现可能相差很大。Anthropic 在 Demystifying evals for AI agents 中也明确写道:
“An agent harness (or scaffold) is the system that enables a model to act as an agent: it processes inputs, orchestrates tool calls, and returns results. When we evaluate ‘an agent,’ we’re evaluating the harness and the model working together. For example, Claude Code is a flexible agent harness, and we used its core primitives through the Agent SDK to build our long-running agent harness.”
Windsurf 在 Introducing SWE-1.5: Our Fast Agent Model 里则把这个观点说得更直接:
“We believe that the quality of the coding environments in RL tasks is the most important factor for downstream model performance.”
译:我们认为,在 RL 过程中,coding 环境本身的质量,对模型最终表现的影响是最大的。
“Our vision is to co-optimize models and harness: we repeatedly dogfooded the model, noticed issues with the harness, made adjustments to tools and prompts, and then re-trained the model on the updated harness.”
译:我们的思路是把模型和 harness 当成一个整体来共同优化:一边反复使用模型,一边暴露 harness 中的问题,再去调整工具和 prompt,最后基于新的 harness 继续训练模型。
7.3 趋势三:Agent Runtime 走向”新 OS”
OpenClaw 在工程上把 channel、工具、设备和外部 agent 放在同一个 Gateway 下。越来越多的观察者开始把 OpenClaw 这类平台类比为 “AI 时代的操作系统”:
- 进程调度 → Agent 路由与 session 管理
- 文件系统 → Workspace + Memory 持久化层
- 驱动程序 → Plugins / Skills / MCP 工具
- 进程间通信 → ACP、agentToAgent、Webhook
NVIDIA CEO Jensen Huang 在 GTC 2026 上明确表示 OpenClaw “definitely is the next big thing”。Google Cloud、Anthropic 的 2026 年 Agent 趋势报告均预测:未来更有价值的系统,不是”某个点上最强的 agent”,而是”能把不同模式统一起来的 agent runtime”。多 agent 协作(MAS)将成为主流,预测到 2027 年 70% 的多 agent 系统将采用专业化角色分工。
7.4 趋势四:从离线训练走向在线学习与持续进化
第 6 节的几项研究工作,其实在回答同一个问题:agent 上线之后,怎么持续变强?
这个问题比看起来难。传统的做法是离线收集数据、训练、部署,然后等下一个版本。但真实运行中的 agent 面对的任务分布是动态的,用户习惯是个性化的,失败模式是在使用过程中才暴露的——这些都没办法提前打包进离线数据集里。可以预期,未来 agent 训练的重点会越来越少地停留在静态 benchmark,而越来越多地转向“真实交互中如何学习”。
当然,以下一些问题都是未来将会面临的关键问题:
- 真实任务里 reward 往往稀疏且延迟,credit assignment 极难;
- 用真实用户交互的数据训练模型,数据合规和隐私保护是一道绕不开的工程门槛;
- 从单用户交互学到的东西,到底是真正的能力提升还是对局部习惯的过拟合,目前也没有好的评估方法。
